40後禁不起資產清零風險!立刻學會挑選穩健收益型資產,守護後半生財務

市場上有那麼多基金和ETF,該如何投資呢?
市場上有那麼多基金和ETF,該如何投資呢?
2025.02.07
42,326
作者|50+選讀
責任編輯|吳丹華

市場上有那麼多基金和ETF,該如何投資呢?

作者|50+選讀 2025.02.07

責任編輯|吳丹華42,326

文章用聽的
00:00 12:54 1

文/阿汝娜、周劍銓 圖/Shutterstock 責任編輯/吳丹華

編按:40歲到50歲階段要靠自己之前的累積,建立更加多元化、攻守兼備的資產組合,並開始思考未來的退休問題。錯誤的投資,對後半生是極大的打擊。財富管理顧問夫妻檔傳授挑選穩健成長的收益型資產,透過2張圖表教你了解基金指標,指出買對基金和ETF的聰明方法。

相較透過投資以創造穩定現金流為目的的商品,這裡要分享的是如何選擇穩健的收益型資產,白話來講就是用價差賺取資本利得。

大部分第一次投資的人都會先接觸到股票,雖然股票交易方便且投資門檻低,但股價的波動幅度很大,容易受到市場環境影響。如果在40多歲的時候因為錯誤的投資決定導致資產清零,對後半生將是嚴重的打擊,所以應該謹慎對待自己辛苦工作近20年累積下來的寶貴財富,謹慎選擇收益型資產。

不建議買個股的原因  若真要買的良心建議

我們不太建議大家買個股,除非是龍頭股。主要有以下幾個原因:

第一,大部分人買股票自以為是投資,其實是在投機。大部分炒股的人缺乏足夠的知識和技能,而且投入了過多資金,超出了自己承擔虧損的能力範圍。

第二,靠炒股致富,相當於大海撈針。在股市熱的時候,一天帳面價值就漲了幾百萬,但是過幾個月又全部虧回去的人不在少數。

這些年我們見過購買個股,並且從中獲益的只有一類人,就是業內人士,準備長期持有自己企業或者自己產業內的某個龍頭股票。他們非常了解這家企業以及企業所在的產業,對企業內部營運狀況、財務狀況和未來趨勢的了解遠遠高於市場,甚至高過很多研究股票的專家。

所以,慎買個股,因為誰也不知道未來會怎樣,如果一定要買,我給你一個建議:單一檔股票不要超過你投資在股市總金額的1/3,並且分3次入場,不要全部押上,至少保留20%的資金作為「子彈」

可參考的固定投資:債券

債券依發行機構分類大致可分為公債、金融債券和公司債。

公債是由政府發行的債券,通常包括中央政府公債與地方政府債。存續期間多為中長期,甚至更長的期限,因政府信用背書,風險極低,被視為最安全的投資選擇,適合保守型投資人,這也是我之前提到能創造穩健現金流的投資。

至於金融債券和公司債,投資這類型的債券需要投資人對發行人償還能力、營運情況、資產的風險評級和管理的能力有深入地了解,高配息的債券相對波動較大,有機會帶來價差的收益,但伴隨的是品質不良的公司還不起債的倒閉風險,需要花很多時間去研究,但能獲得的訊息量仍然是有限的。

如果想要參與債券的交易,需先於銀行、證券商開立債券交易帳戶,並完成風險屬性評估。投資人可透過櫃檯買賣或公開市場交易,最低交易額度視交易市場而定。此外,如果資金規模較小或尋求分散風險的投資人,可以透過基金或ETF間接投資債券。(相關閱讀:嫺人專欄|突然變熱門的債券是什麼?怎麼買?拿房貸買債券划算嗎?3大常見問題與4大風險

收益性資產的「重頭戲」:基金和ETF

《投資的奧義》這本書裡有句話:找到像巴菲特這樣的基金經理人如大海撈針,對於一般人來講,投資收費低的基金是非常合適的投資方式。我們針對經濟不好、市場波動較大的情況,給出投資的3個大原則

.分散投資
.資產指數化
.壓低交易費用,勿頻繁交易

為什麼要選擇基金和ETF投資呢?有以下幾個優勢:

1. 買股票就要承擔風險,包括公司營運、業務受市場的影響等。基金和ETF能分散風險,因為好的基金和ETF持有不同的資產,資產之間的相關性比較低,比持有一種資產風險低。

2. 部分基金和ETF擁有跨越經濟週期的能力,而且持續營運,比如指數型。

3. 優質基金和ETF的投資組合已經經過基金公司研究團隊的挑選和分析,它們獲得的資訊比我們一般的投資人獲得的更及時,投資人可以省下費心挑選的精力。

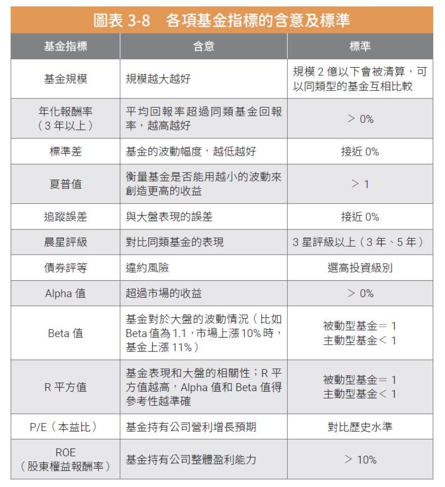
2張圖表了解基金指標  手把手教你買對基金和ETF

市場上有那麼多基金和ETF,大家該如何投資呢?現在我會教大家如何買對。

首先,產品比較一定要找同類的,不要用股票型來對比債券型。其次,大家可按照市場上一般使用的各項指標來分析基金和ETF

我先生根據多年的投資經驗、跟不同基金經理溝通和閱讀的投資書籍,整理總結了基金各項指標的含意及標準,供大家參考(下表)。

各項基金指標的含意及標準。各項基金指標的含意及標準。

最後,我們按不同的種類,為大家總結如何靈活使用指標來分析不同類型的基金和ETF。

靈活使用指標分析基金。靈活使用指標分析基金。

大家可以按照我們的原則和技術指導來分析自己想投資的基金和ETF。

1. 債券型

之前提到如果資金規模較小或尋求分散風險的投資人,可以透過基金或ETF間接投資債券。可概分為2大類別:

純債型:100%投資於債券。波動小,收益比較穩定,但收益會很低。

混合型:同時投資於債券和股票,通常根據基金策略設定固定的股債比例。這類基金的波動性和收益比純債券型高,風險也較大。

大家要按照自己的實際情況來決定,挑選的時候參考上表「靈活使用指標分析基金」的指標就可以了。債券的評級如果是投資等級以上(信用評等BBB‒級以上),安全性相對最高。

為什麼建議大家買債券基金呢?首先,透過固定利息回報能獲得穩定收益;其次能分散風險、降低單一債券違約的影響;最後,基金與ETF投資門檻較低,小資族也能參與,並透過專業經理人管理資產,簡化投資決策

2. 指數型

之前講過,如果是作為投資新手,建議大家直接投資指數,跟著大盤走,許多投資領域專家,其中最著名的就是股神巴菲特,都反覆強調指數化投資的重要性。投資指數型基金和ETF有2個好處:

指數型能跨越經濟週期而不會倒閉,你持有指數型基金和ETF2∼3年一般都會賺錢。

定期定額投資指數型基金和ETF能讓你強迫儲蓄並擁有保持資產增值的可能性

投資指數型基金和ETF最好的策略是什麼?我們建議定期定額。(相關閱讀:每年想有60萬被動收入,如何達標?吳淡如:持續買進大型ETF,不用太聰明也能安心賺錢

3. 股票型

我們在選擇股票型基金和ETF前,一定要貨比三家,可以找投資策略、產業方向還有資產配置接近的標的來比較。除了同類型比較外,我們還要注意以下幾個關鍵的指標:

基金規模和歷史收益率。

基金的業績在同類基金的排名是否在前1/3

夏普值:夏普值越高,基金收益風險的性價比越高,越值得投資。

舉個例子,有2檔股票基金,它們投資股票的比例均超過90%,且超過2/3投資製造業,2檔基金的投資風格都專注於大盤和成長型股票,這2檔基金的可比性就很高。

假設基金A的規模為191億元,有7年的營運歷史,近3年的回報率為43.92%,夏普值為1.01,在同類基金裡排名第10;基金B的規模為24億元,也有7年的營運歷史,但基金經理換了9次,近3年的回報率為46.79%,夏普值為0.92,在同類基金裡排名第20。結論:雖然看上去基金B的近3年回報率稍微高一些,但基金A在基金規模、收益風險的性價比上都優於基金B。

智慧投顧值得嘗試嗎?怎麼投資才比較能獲利?

之前有些投信推出了智慧投顧,是一種以人工智慧和大數據為基礎的投資管理服務,透過分析投資人的風險偏好與目標,自動提供資產配置建議,主要以ETF或基金組合進行分散投資。其優點包括低門檻、費用透明、操作便利,適合投資新手;缺點在於靈活性不足,無法應對特殊需求,且績效受限於模型設計與市場波動

如果你想成為更聰明的基金投資人,請注意以下幾個方面:

➀快速掌握投資基金的知識。

➁參加專業和可靠的投資資訊交流圈。

➂利用基金或產業資訊,結合投資技術做分析。

➃分散投資風險。

➄借專業人士的力做專業的事。

➅不斷實際操作基金投資。

對於大部分人來說,只要你養成定期定額的習慣,定時分批買進優質的基金和ETF,把基金和ETF的價格平均化,一般過了2、3年再取出,你都會獲得盈利。

(本文摘自阿汝娜、周劍銓著,《上癮式存錢:邊賺邊存、越存越爽,一鍵刷新你對錢的概念!》,金尉出版)

加入50+ LINE,每天獲新知!
https://fiftyplus.pse.im/5zvc58

用行動支持50+

媒體是推動社會朝向更好改變的關鍵。《50+》目前皆為免費閱讀,然而網站運作需要不同專業人員的投入。如您喜歡這篇文章,誠摯邀請您小額贊助,支持內容製作。希望我們在您的支持下,能持續對台灣熟齡生活有正向啟發、給予人盼望!

Go To Top