文/李雪雯 圖片來源/Shutterstock
編按:錢財是身外之物,來到50歲無論是繼承自父母,或是規劃日後如何轉移給子女,都宜提早規劃試算以便節稅。生前贈與、死後繼承,哪一種比較節稅呢?
年屆50這個階段,你可能會由父母這邊繼承到遺產,也有可能是自己累積了不少資產,想轉移給子女。若想要以最低的稅負,進行財富的移轉,那麼,不管是遺產稅或贈與稅,我建議處在50歲這個階段的讀者們,不妨提早進行了解與規畫。
記得之前有看過一位經手過非常多場葬禮的殯葬業者表示,在看盡人生百態之後,他非常能體會要提早進行財產分配的重要性。
當然,遺產可以在被繼承人(例如父母)生前,就開始進行移轉,不僅具有一定的節稅效果,也能避免多位繼承之間的紛爭。只不過,「生前移轉財產」一旦處理不當,既有可能節稅不成反被罰款,也可能因為財產移轉給不肖子女,反而造成自己變成「被棄養」的對象。所以,都有必要提前了解正確的遺產稅規畫的重點。
簡單來說,遺產稅節稅規畫方式,總共以以下3種為主,分別是生前贈與、死後繼承與買保險。有關第3種方式(買保險),我會在「用保險節稅要注意的眉角」中詳細討論。這裡,就先只談前2種方式:生前贈與及死後繼承。說到底,民眾適合採取「生前贈與」或「死後繼承」中的哪一種,其實可以參考以下2大評量的指標:
評估指標1:人性
首先,會與「人性考量」有關。
因為,雖然透過生前贈與方式,有一定的免稅額可以進行節稅規畫。但要提醒讀者的是:提前贈與,除非採取一定的法律行動(例如向法院提出訴訟),否則,雖然可以減免一些稅負,但可能是「送出去,就要不回」了!
特別是看在精通稅法的專家眼裡,父母們選擇在「生前」,就處理掉所有財產,也並不是那麼全然順心如意及無風險。
因為其一,太早將財產給孩子,通常只會引起紛爭。就算是將現金,平均分配給所有子女,也會有人覺得不公平。因為,總會有人說:「我照顧的時間與心力比較多,不應該分到的跟其他人一樣的金額。」
其二,太早將財產贈與給子女,可能讓自己面臨被掃地出門的境地。一直以來,媒體社會版面就不缺類似的新聞:子女在提早拿到父母的財產之後,因為已經「喪失了所有的利用價值」,就把父母遺棄。就算有些個案,還能夠經由法律訴訟的管道,將財產重新奪回。但是,曠日廢時不說,當父母已經失能或失智時,誰有那個時間與精力,能與子女對簿公堂?
評估指標2:試算
選擇「生前贈與」或「死後繼承」的第二個指標,就是依實際試算出的「稅負高低」進行估算。儘管遺產稅及贈與稅稅率,都有經過修法,且都在2017年5月12日之後開始適用。但兩者同一稅率的「淨額」計算不同(詳見表1)。

從以上表格可以看出,在同等「淨額」之下,由於贈與稅的稅負較重、遺產稅的稅負較輕,因此,採取「死後繼承」的方式,理論上會比「生前贈與」要來得「划算(具節稅效果)」一些。
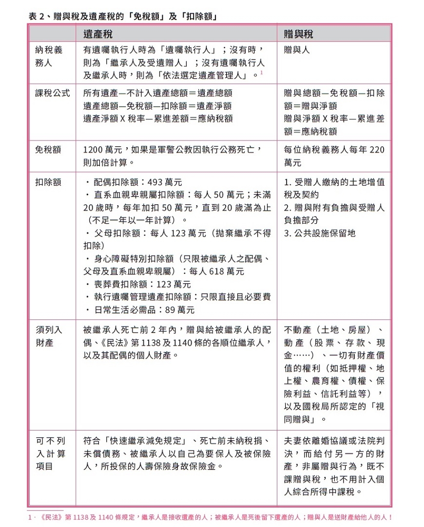
當然,由於贈與稅與遺產稅可扣除的「免稅額」及「扣除額」都不同(詳見表2),再加上贈與稅採「分年贈與」的方式可以拉高免稅的空間。所以,當事人應該「生前贈與」或是「死後繼承」,都應該隨時透過實際的試算,才能得出「最適解」,也就是最適合採取的方式。


在進行遺產稅規畫之際,最務實的做法就是拿「生前贈與」及「死後繼承」的公式進行試算,並且採用「最節稅」的哪一個方法因應之。但是,我要在此提醒讀者的是:相關遺贈稅法常常在變,所以,以上的「試算」,應該是一個必須時常進行的動態決策過程,絕不能只在一次的計算比較及決定之後,就此「萬年不變」。
實際以現行的遺產稅的計算方式為例,如果當事人留有一配偶及2位已成年子女,光是「免稅額」、「配偶扣除額」、「直系血親卑親屬扣除額」及「喪葬費扣除額」,就可以從遺產總額中,扣掉近2,000萬元(免稅額1,200萬元、配偶493萬元、2位已成年子女各50萬元、喪葬費扣除額123萬元,共計1,916萬元)的免稅額與扣除額。且遺產淨額要超過1億元,才會被課徵最高20%的遺產稅,所以,稅負其實並沒有一般人想像的那麼重。
房地產生前贈與不一定節稅!各情境都要算算看
但是,根據行政院主計處「民國105年國富統計年報」的資料顯示,截至2016 年底,國人平均每戶資產負債中,淨額最高的前4 項依序是「房地產(土地按市價重評價之後為551萬元)」、「人壽保險準備及退休基金準備(259萬元)、「有價證券(205萬元)」、「國內定期及外匯存款(190萬元)」及「現金與活期性存款(164萬元)」。
因此,房地產也成為民眾節遺產稅時,最優先考慮的移轉標的。由於生前贈與,不但可以節掉子女事後繼承的贈與稅,且可以透過每年免稅額及分年贈與的方式,連贈與稅都不用繳。所以特別是在資產價格較高的房地產部分,被許多想要「遺愛子女」的父母們採用。
但是,父母們喜歡採用,不代表這種方式是「最佳解」。因為除了前面提到的「人性」問題外,相關稅負的優、缺點,也應該要一併考慮。
就以房地產移轉為例,採取「生前贈與」或「身後繼承」的方式,其在移轉稅負及可搭配做法上,就可以有許多不同的組合(詳見表4)。

然而,稅務專家不忘再三提醒想要贈與房產給子女,又有節稅需求的民眾,在房地合一稅從2016年1月1日開始實施之後,透過「贈與房屋節稅」這一招,已經行不通了。反倒是直接用「現金」贈與給子女,再以子女名字購買不動產,可能會比直接贈與房產更為有利。
依照現行規定,只要是贈與或是繼承取得不動產,之後要買賣移轉,在成本認定上都是用「房屋+土地的公告現值」。正因為「房屋及土地公告現值」的價格遠低於市價,所以如果未來用市價出售,扣掉超低成本,就會出現超高交易稅。
然而,以上的說法也並非絕對。
情境1. 永遠不賣
例如興中地政士事務所負責人陳坤涵就表示,假設父母贈與不動產給子女,子女未來也「永遠不賣」,就根本不會有「房地合一稅」的問題。
情境2. 10年內不賣
又或是子女受贈父母的不動產之後,持有超過10年以上才賣,可以享有15%的最低稅負。
情境3. 出售後有免稅額、另有優惠稅率
另外,子女受贈房地後,如果符合自住房地的規定,日後出售,盈餘部分可享有400萬元的免稅額,多出的部分還可以享有10% 的優惠稅率課徵房地合一交易所得稅。
情境4. 重購退稅
再例如,子女把父母贈與的自住房子賣掉後,再度購買自住房地,只要買價大於賣屋的價格,一樣能享有「重購退稅」的優惠⋯⋯。
所以,陳坤涵才不忘再三強調「事前進行節稅規畫」的重要性。
當然,在「避免生前將資產移轉,以免子女不肖」的方式之外,也還有不少可以節稅的方法,例如成立投資公司、成立公益信託或基金會等。但多數都因為必須由專業人士「客製化」、費用不便宜,幾乎是非常有錢的人才適合採用。
所以,我個人認為最為「平民化」且「費用低廉」的方式,就是「購買保單」。
把錢留給子女?自己享受或樂捐更有意義
不過,我最後還是要奉勸深愛子女的母親們,每一個人都該為自己的人生奮鬥,而父母能把子女撫養成人,並且完成基礎的學業與教育,就已經是盡到了該有的本份了。剩下來的,應該是由子女們自己去努力打拚取得。這是因為留給子女的財富愈多,當子女覺得「錢獲得太過容易」時,反而就喪失了靠自己努力的求生本能,如此一來,反而是害了子女,而不是在幫助他們。
自己這一輩子辛苦努力把子女養大、照顧好父母,等於已經盡了此生應盡的責任,剩下來的錢,應該全都花在自己身上,做為此生辛勤工作的該得回報。就算錢花不完,我還是非常推薦個人最喜歡的明星周潤發先生的做法,把所有身後的財產,全捐給慈善團體。
理由很簡單,此生之所以能夠賺到這麼多的財產,自己的努力當然占有一定的分量,但是,正是這社會上眾人的幫助,也才是能夠成就自己財富的重要推手。因此,取之於社會並回饋給社會,是再自然不過且合理的事啊!
(本文摘自李雪雯著,《空巢的勇氣:人生下半場的35個必修學分》,時報出版)